电子病历解决方案主要围绕患者信息的数字化管理和医疗服务质量的提升进行设计,旨在通过电子化的方式记录和管理病人在医院期间的所有数据,包括病历、检查、检验结果等,以提高医疗服务的效率和准确性。本合集分享了各供应商相关的电子病历解决方案。
22_数据回望10年征程:电子病历系统应用高级别医院分析报告
21_从结构化电子病历到大数据系统方案
20_以电子病历为核心的医院信息化建设方案详细
19_电子病历数据质量管理方案
18_河北省人民医院电子病历系统实施方案
17_智慧医疗电子病历产品方案
16_嘉和美康电子病历系统方案
15_全结构化电子病历解决方案
14_科研电子病历解决方案
13_新一代电子病历系统解决方案
12_万达基于电子病历的医院信息平台解决方案
11_电子病历(EMR)解决方案PPT课件
10_数字化医院解决方案之电子病历
09_中联电子病历解决方案
08_电子病历安全解决方案
07_东软新一代电子病历方案演示教学
06_电子病历解决方案
05_电子病历系统建设方案与计划
04_智慧医院电子病历整体解决方案
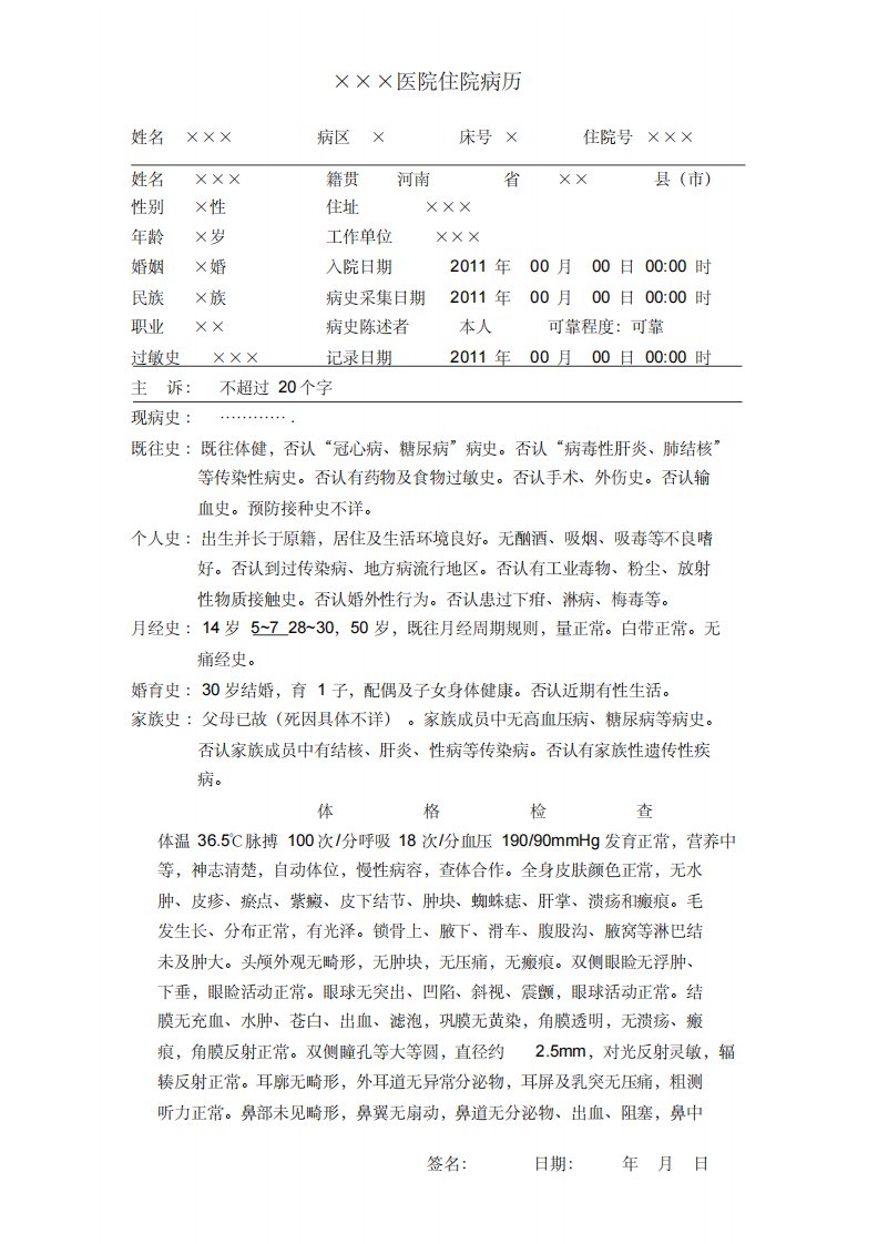
03_电子病历模板
02_医院电子病历系统解决方案
01_电子病历国家标准(试行)
肿瘤门诊电子病历系统的设计与应用
XXX医院以电子病历四级及互联互通四甲为目标的智慧医院信息化建设方案20220725
开通会员享6折优惠下载(仅需1.20元)
标题:电子病历系统(EMR)相关资料
格式:合辑
权限:VIP专享
价格:2.0 菜币
可用菜币:0.00
优惠信息:开通会员享6折优惠下载(仅需1.20菜币)
右键图片另存为保存,分享给朋友(佣金:0.1菜币)
右键图片另存为保存,分享给朋友
微信扫一扫联系客服
关注我们