声明:菜根智库所有资料均为用户上传分享,仅供参考学习使用,版权归原作者所有。若侵犯到您的权益,请告知我们处理!任何个人或组织,在未征得本平台同意时,禁止复制、盗用、采集、发布本站内容到任何网站、书籍等各类媒体平台。
相关推荐
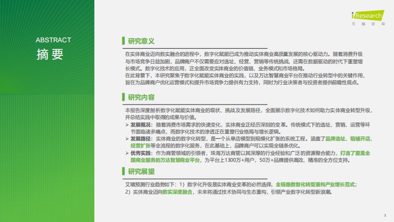
-
腾讯研究院:工业大模型应用报告VIP专免
2025-04-04 159 -
阿里云:大模型典型示范应用案例集VIP专免
2025-04-04 150 -
AI+Agent创新10大前沿方向与落地实践-杨永强中盛VIP专免
2025-04-08 141 -
2025年智能分析Agent白皮书VIP专免
2025-05-24 159 -
2025年AI落地应用最新工具集
2025-07-12 139 -
智能体落地最佳实践白皮书 2025VIP专免
2025-07-28 134 -
华为重磅!智能世界2035-134页VIP专免
2025-09-19 989 -
腾讯云2025企业级智能体产业落地研究报告-从场景试点到规模化应用实践105页VIP专免
2025-09-23 139 -
DeepSeek给我们带来的创业机会VIP专免
2025-12-27 120 -
腾讯云中小企业AI实战指南
2026-01-23 133
作者:阿三不要脸
分类:数字化
价格:免费
属性:35 页
大小:4.7MB
格式:PDF
时间:2025-05-26

