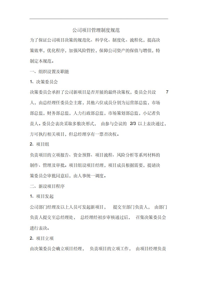
如何制作项目计划书、打分规...
栏目:管理智库
上传时间:2025-04-14
标签:无
作者:赛貂蝉
价格:免费
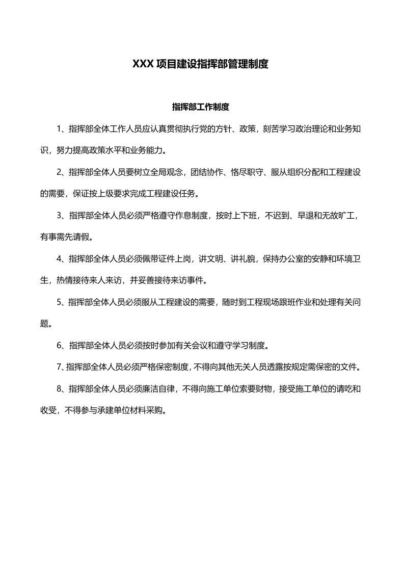
PMS.中建项目总包管理制...
上传时间:2024-10-18
标签:管理
作者:听风的鬼
PMS.研发项目管理制度...
标签:项目管理
PMS.项目资金管理制度...
PMS.项目专项资金管理制...
PMS.项目质量管理制度汇...
PMS.项目实施及管理制度...
PMS.项目实施管理制度...
PMS.项目经理管理制度...
PMS.项目进度管理制度...
微信扫一扫联系客服
关注我们